首页
首页
人大概览
立法工作
监督工作
决议决定
人事任免
要闻动态
代表履职
基层人大
党建工作
信息浏览
当前位置:
首页
>
信息浏览
>
预决算公开
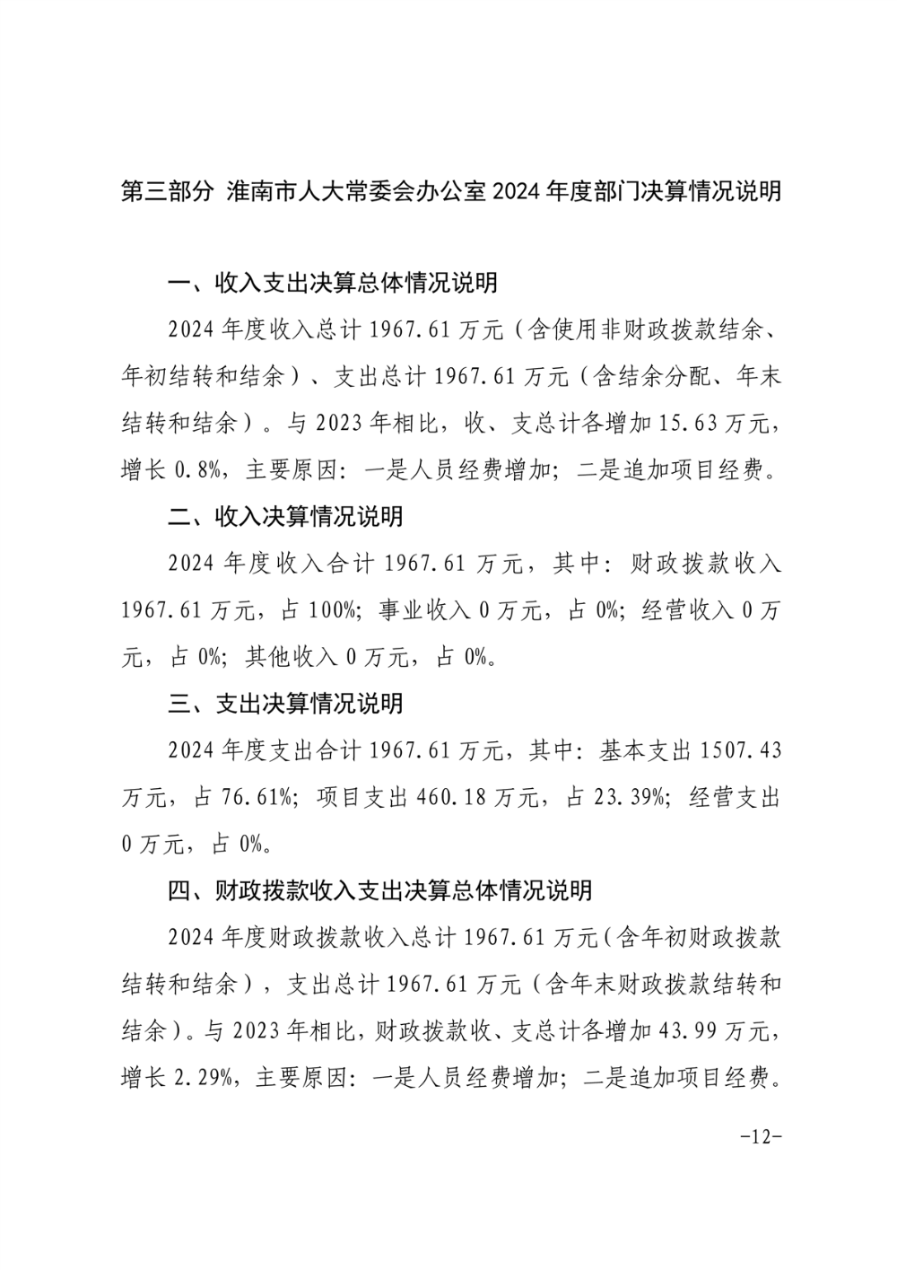
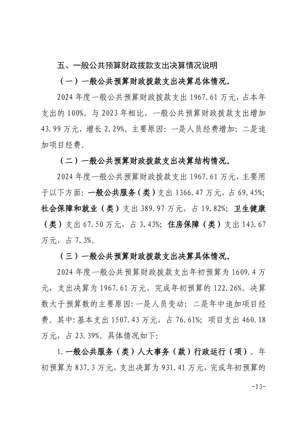
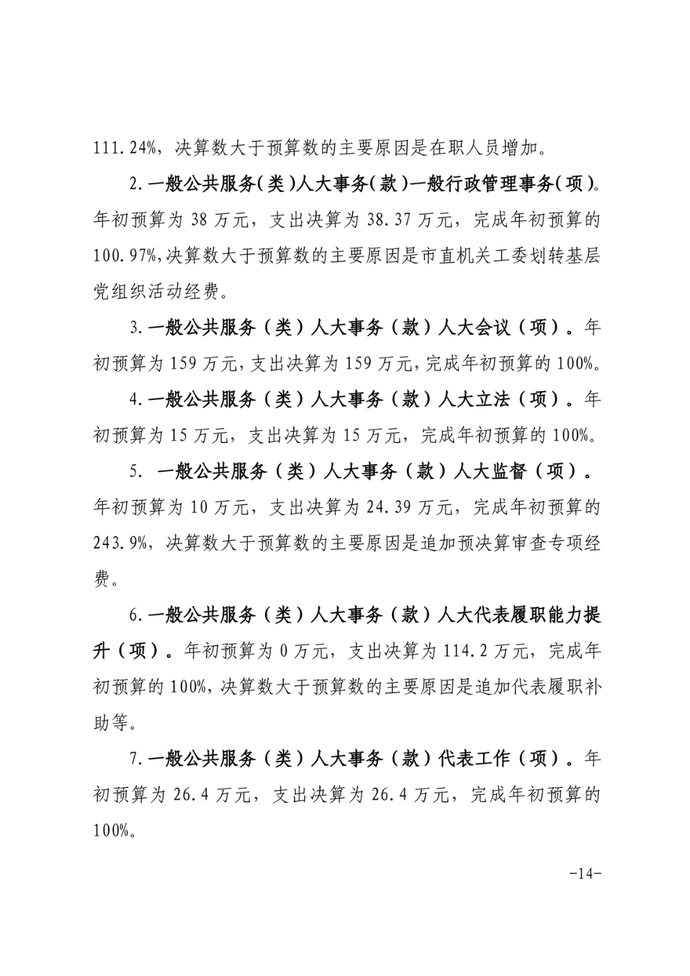
淮南市人民代表大会常务委员会办公室2024 年度部门决算
发布日期:2025-08-05 08:09
来源:淮南市人大常委会
阅读:
字体【
大
中
小
】
附件1:2024年度项目支出绩效自评表.docx
附件2:2024年度代表经费项目支出部门评价报告.docx
打印
关闭