首页
首页
人大概览
立法工作
监督工作
决议决定
人事任免
要闻动态
代表履职
基层人大
党建工作
信息浏览
当前位置:
首页
>
信息浏览
>
普法宣传
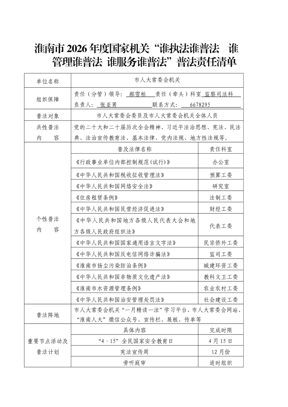
淮南市2026年度国家机关“谁执法谁普法 谁管理谁普法 谁服务谁普法”
普法责任清单
发布日期:2026-04-14 10:36
来源:淮南市人大常委会
阅读:
字体【
大
中
小
】
打印
关闭