首页
首页
人大概览
立法工作
监督工作
决议决定
人事任免
要闻动态
代表履职
基层人大
党建工作
信息浏览
当前位置:
首页
>
信息浏览
>
预决算公开
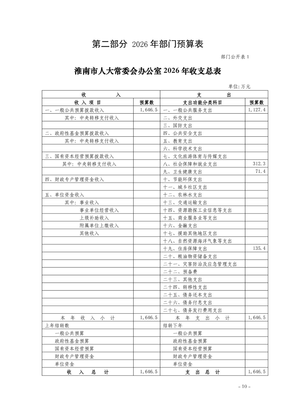
淮南市人大常委会办公室 2026 年部门预算
发布日期:2026-03-04 14:52
来源:淮南市人大常委会
阅读:
字体【
大
中
小
】
附件:2026年市人大常委会办公室绩效目标公开.pdf
打印
关闭