首页
首页
人大概览
立法工作
监督工作
决议决定
人事任免
要闻动态
代表履职
基层人大
党建工作
信息浏览
当前位置:
首页
>
信息浏览
>
常委会公报
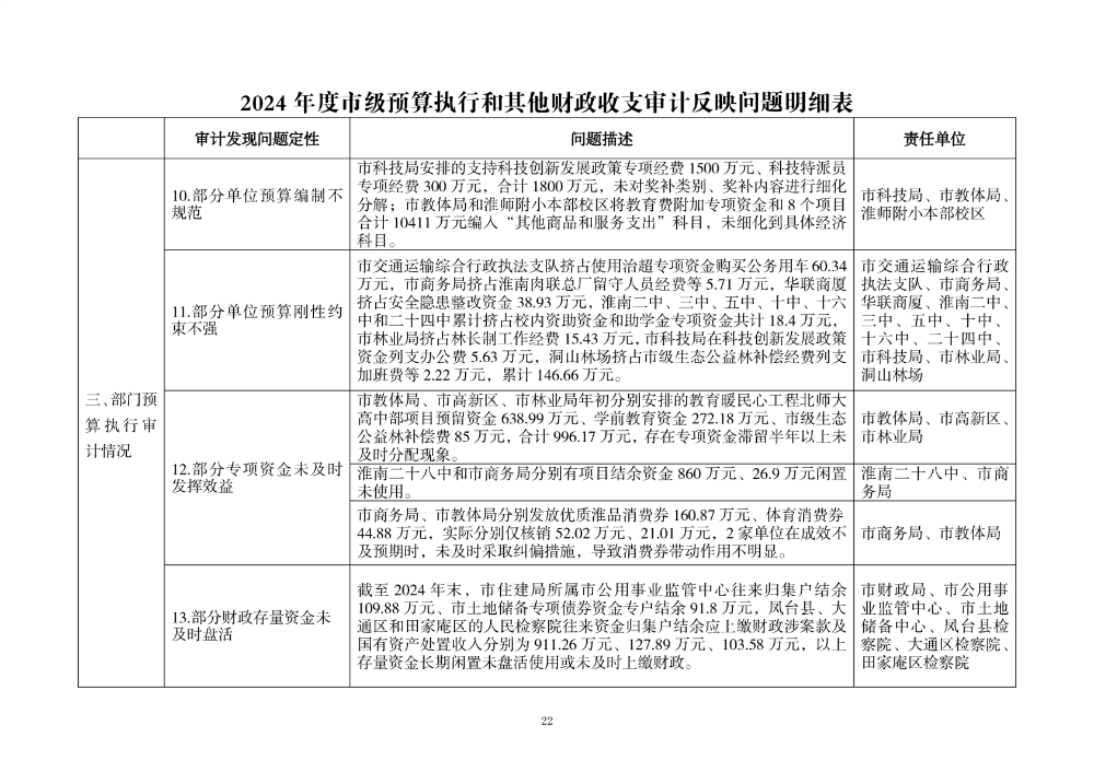
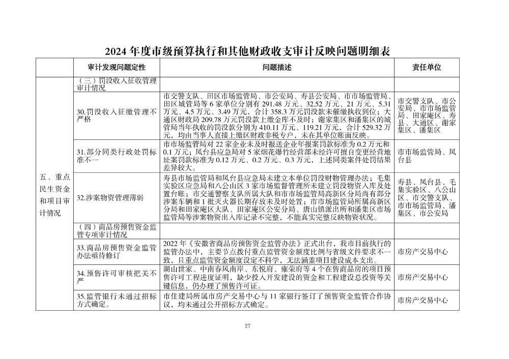
市十七届人大常委会第二十七次会议公报
发布日期:2025-08-11 17:08
来源:淮南市人大常委会
阅读:
字体【
大
中
小
】
打印
关闭